
STA 721: Lecture 16
Duke University
Confidence Interverals from Test Statistics
Pivotal Quantities
Confidence intervals for parameters
Prediction Intervals
Bayesian Credible Regions and Intervals
Readings:
modal estimates in regression models under certain shrinkage priors will set a subset of coefficients to zero
not true with posterior mean
multi-modal posterior
no prior probability that coefficient is zero
how should we approach selection/hypothesis testing?
Bayesian Hypothesis Testing
Suppose we have univariate data \(Y_i \overset{iid}{\sim} \textsf{N}(\theta, 1)\), \(\mathbf{Y}= (y_i, \ldots, y_n)^T\)
goal is to test \(\mathcal{H}_0: \theta = 0; \ \ \text{vs } \mathcal{H}_1: \theta \neq 0\)
Additional unknowns are \(\mathcal{H}_0\) and \(\mathcal{H}_1\)
Put a prior on the actual hypotheses/models, that is, on \(\pi(\mathcal{H}_0) = \Pr(\mathcal{H}_0 = \text{True})\) and \(\pi(\mathcal{H}_1) = \Pr(\mathcal{H}_1 = \text{True})\).
(Marginal) Likelihood of the hypotheses: \(\cal{L}(\mathcal{H}_i) \propto p( \mathbf{y}\mid \mathcal{H}_i)\)
\[p( \mathbf{y}\mid \mathcal{H}_0) = \prod_{i = 1}^n (2 \pi)^{-1/2} \exp{- \frac{1}{2} (y_i - 0)^2}\]
\[p( \mathbf{y}\mid \mathcal{H}_1) = \int_\Theta p( \mathbf{y}\mid \mathcal{H}_1, \theta) p(\theta \mid \mathcal{H}_1) \, d\theta\]
Need priors distributions on parameters under each hypothesis
Compute marginal likelihoods for each hypothesis, that is, \(\cal{L}(\mathcal{H}_0)\) and \(\cal{L}(\mathcal{H}_1)\).
Obtain posterior probabilities of \(\cal{H}_0\) and \(\cal{H}_1\) via Bayes Theorem. \[ \begin{split} \pi(\mathcal{H}_1 \mid \mathbf{y}) = \frac{ p( \mathbf{y}\mid \mathcal{H}_1) \pi(\mathcal{H}_1) }{ p( \mathbf{y}\mid \mathcal{H}_0) \pi(\mathcal{H}_0) + p( \mathbf{y}\mid \mathcal{H}_1) \pi(\mathcal{H}_1)} \end{split} \]
Provides a joint posterior distribution for \(\theta\) and \(\mathcal{H}_i\): \(p(\theta \mid \mathcal{H}_i, \mathbf{y})\) and \(\pi(\mathcal{H}_i \mid \mathbf{y})\)
Loss function for hypothesis testing
\(\hat{\cal{H}}\) is the chosen hypothesis
\(\cal{H}_{\text{true}}\) is the true hypothesis, \(\cal{H}\) for short
Two types of errors:
Type I error: \(\hat{\cal{H}} = 1\) and \(\cal{H} = 0\)
Type II error: \(\hat{\cal{H}} = 0\) and \(\cal{H} = 1\)
Loss function: \[L(\hat{\cal{H}}, \cal{H}) = w_1 \, 1(\hat{\cal{H}} = 1, \cal{H} = 0) + w_2 \, 1(\hat{\cal{H}} = 0, \cal{H} = 1)\]
\(w_1\) weights how bad it is to make a Type I error
\(w_2\) weights how bad it is to make a Type II error
Relative weights \(w = w_2/w_1\) \[L(\hat{\cal{H}}, \cal{H}) = \, 1(\hat{\cal{H}} = 1, \cal{H} = 0) + w \, 1(\hat{\cal{H}} = 0, \cal{H} = 1)\]
Special case \(w=1\) \[L(\hat{\cal{H}}, \cal{H}) = 1(\hat{\cal{H}} \neq \cal{H})\]
known as 0-1 loss (most common)
Bayes Risk (Posterior Expected Loss) \[\textsf{E}_{\cal{H} \mid \mathbf{y}}[L(\hat{\cal{H}}, \cal{H}) ] = 1(\hat{\cal{H}} = 1)\pi(\cal{H}_0 \mid \mathbf{y}) + 1(\hat{\cal{H}} = 0) \pi(\cal{H}_1 \mid \mathbf{y})\]
Minimize loss by picking hypothesis with the highest posterior probability
Using Bayes theorem, \[ \begin{split} \pi(\mathcal{H}_1 \mid \mathbf{y}) = \frac{ p( \mathbf{y}\mid \mathcal{H}_1) \pi(\mathcal{H}_1) }{ p( \mathbf{y}\mid \mathcal{H}_0) \pi(\mathcal{H}_0) + p( \mathbf{y}\mid \mathcal{H}_1) \pi(\mathcal{H}_1)}, \end{split} \]
If \(\pi(\mathcal{H}_0) = 0.5\) and \(\pi(\mathcal{H}_1) = 0.5\) a priori, then \[ \begin{split} \pi(\mathcal{H}_1 \mid \mathbf{y}) & = \frac{ 0.5 p( \mathbf{y}\mid \mathcal{H}_1) }{ 0.5 p( \mathbf{y}\mid \mathcal{H}_0) + 0.5 p( \mathbf{y}\mid \mathcal{H}_1) } \\ \\ & = \frac{ p( \mathbf{y}\mid \mathcal{H}_1) }{ p( \mathbf{y}\mid \mathcal{H}_0) + p( \mathbf{y}\mid \mathcal{H}_1) }= \frac{ 1 }{ \frac{p( \mathbf{y}\mid \mathcal{H}_0)}{p( \mathbf{y}\mid \mathcal{H}_1)} + 1 }\\ \end{split} \]
The ratio \(\frac{p( \mathbf{y}\mid \mathcal{H}_0)}{p( \mathbf{y}\mid \mathcal{H}_1)}\) is a ratio of marginal likelihoods and is known as the Bayes factor in favor of \(\mathcal{H}_0\), written as \(\mathcal{BF}_{01}\). Similarly, we can compute \(\mathcal{BF}_{10}\) via the inverse ratio.
Bayes factors provide a weight of evidence in the data in favor of one model over another. and are used as an alternative to the frequentist p-value.
Rule of Thumb: \(\mathcal{BF}_{01} > 10\) is strong evidence for \(\mathcal{H}_0\); \(\mathcal{BF}_{01} > 100\) is decisive evidence for \(\mathcal{H}_0\). (Kass & Raftery 1995 JASA)
In the example (with equal prior probabilities), \[ \begin{split} \pi(\mathcal{H}_1 \mid \mathbf{y}) = \frac{ 1 }{ \frac{p( \mathbf{y}\mid \mathcal{H}_0)}{p( \mathbf{y}\mid \mathcal{H}_1)} + 1 } = \frac{ 1 }{ \mathcal{BF}_{01} + 1 } \\ \end{split} \]
the higher the value of \(\mathcal{BF}_{01}\), that is, the weight of evidence in the data in favor of \(\mathcal{H}_0\), the lower the marginal posterior probability that \(\mathcal{H}_1\) is true.
\(\mathcal{BF}_{01} \uparrow\), \(\pi(\mathcal{H}_1 \mid \mathbf{y}) \downarrow\).
Posterior odds \(\frac{\pi(\mathcal{H}_0 \mid \mathbf{y})}{\pi(\mathcal{H}_1 \mid \mathbf{y})}\) \[ \begin{split} \frac{\pi(\mathcal{H}_0 | \mathbf{y})}{\pi(\mathcal{H}_1 | \mathbf{y})} & = \frac{ p( \mathbf{y}|\mathcal{H}_0) \pi(\mathcal{H}_0) }{ p( \mathbf{y}| \mathcal{H}_0) \pi(\mathcal{H}_0) + p( \mathbf{y}| \mathcal{H}_1) \pi(\mathcal{H}_1)} \div \frac{ p( \mathbf{y}| \mathcal{H}_1) \pi(\mathcal{H}_1) }{ p( \mathbf{y}\mathcal{H}_0) \pi(\mathcal{H}_0) + p( \mathbf{y}| \mathcal{H}_1) \pi(\mathcal{H}_1)}\\ \\ & = \frac{ p( \mathbf{y}| \mathcal{H}_0) \pi(\mathcal{H}_0) }{ p( \mathbf{y}| \mathcal{H}_0) \pi(\mathcal{H}_0) + p( \mathbf{y}| \mathcal{H}_1) \pi(\mathcal{H}_1)} \times \frac{ p( \mathbf{y}| \mathcal{H}_0) \pi(\mathcal{H}_0) + p( \mathbf{y}| \mathcal{H}_1) \pi(\mathcal{H}_1)}{ p( \mathbf{y}| \mathcal{H}_1) \pi(\mathcal{H}_1) }\\ \\ \therefore \underbrace{\frac{\pi(\mathcal{H}_0 \mid \mathbf{y})}{\pi(\mathcal{H}_1 \mid \mathbf{y})}}_{\text{posterior odds}} & = \underbrace{\frac{ \pi(\mathcal{H}_0) }{ \pi(\mathcal{H}_1) }}_{\text{prior odds}} \times \underbrace{\frac{ p( \mathbf{y}\mid \mathcal{H}_0) }{ p( \mathbf{y}\mid \mathcal{H}_1) }}_{\text{Bayes factor } \mathcal{BF}_{01}} \\ \end{split} \]
The Bayes factor can be thought of as the factor by which our prior odds change (towards the posterior odds) in the light of the data.
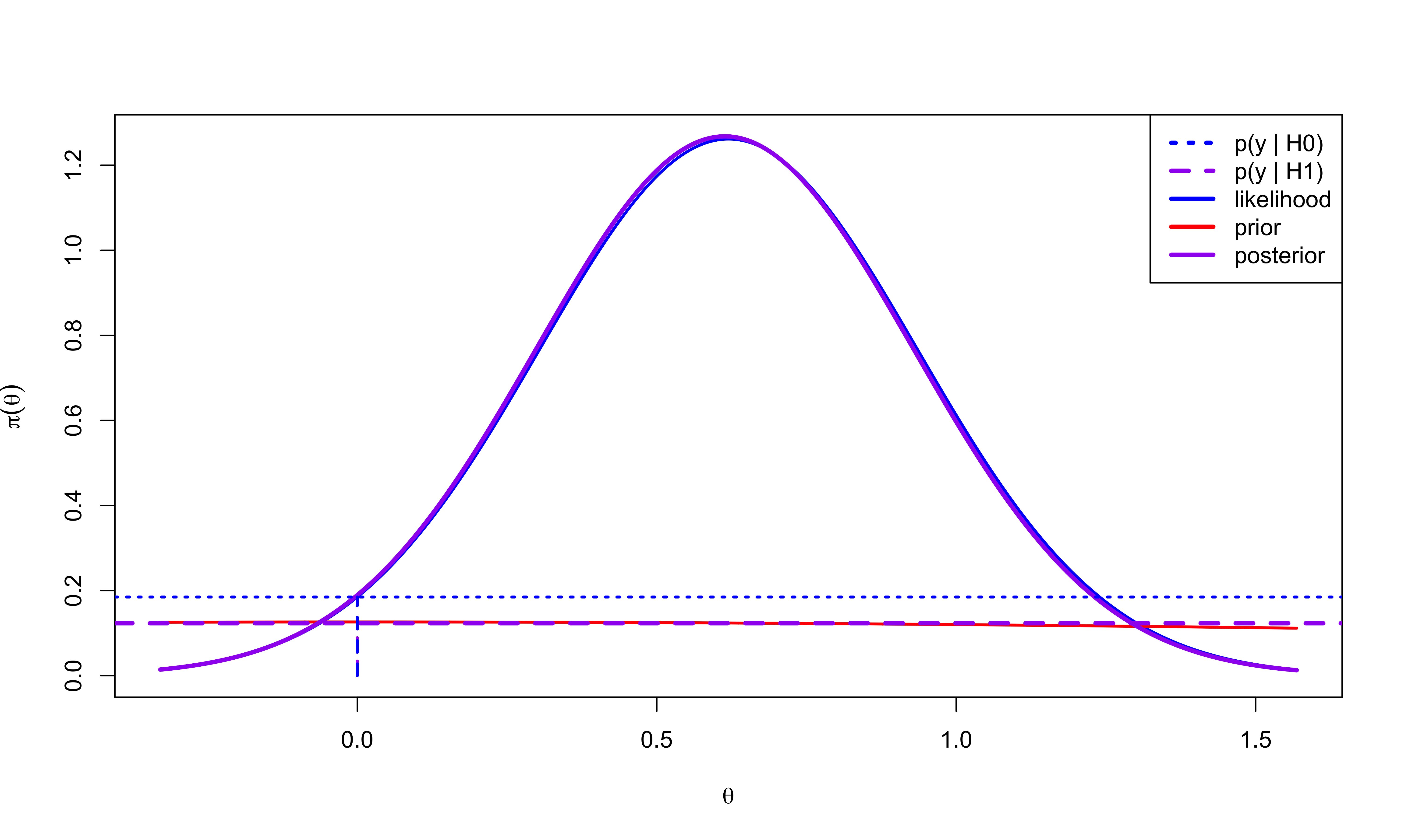
Maximized Likelihood. \(n = 10\)
p-value = 0.05
Maximized & Marginal Likelihoods
\(\cal{BF}_{10}\) = 1.73 or \(\cal{BF}_{01}\) = 0.58
Posterior Probability of \(\cal{H}_0\) = 0.3665
Alternative expression for BF based on Candidate’s Formula or Savage-Dickey ratio \[\cal{BF}_{01} = \frac{p( \mathbf{y}\mid \cal{H}_0)} {p( \mathbf{y}\mid \cal{H}_1)} = \frac{\pi_\theta(0 \mid \cal{H}_1, \mathbf{y})} {\pi_\theta(0 \mid \cal{H}_1)}\]
\[\pi_\theta(\theta \mid \cal{H}_i, \mathbf{y}) = \frac{p(\mathbf{y}\mid \theta, \cal{H}_i) \pi(\theta \mid \cal{H}_i)} {p(\mathbf{y}\mid \cal{H}_i)} \Rightarrow p(\mathbf{y}\mid \cal{H}_i) = \frac{p(\mathbf{y}\mid \theta, \cal{H}_i) \pi(\theta \mid \cal{H}_i)} {\pi_\theta(\theta \mid \cal{H}_i, \mathbf{y})}\]
\[\cal{BF}_{01} = \frac{\frac{p(\mathbf{y}\mid \theta, \cal{H}_0) \pi(\theta \mid \cal{H}_0)} {\pi_\theta(\theta \mid \cal{H}_0, \mathbf{y})} } { \frac{p(\mathbf{y}\mid \theta, \cal{H}_1) \pi(\theta \mid \cal{H}_1)} {\pi_\theta(\theta \mid \cal{H}_1, \mathbf{y})}} = \frac{\frac{p(\mathbf{y}\mid \theta = 0) \delta_0(\theta)} {\delta_0(\theta)} } { \frac{p(\mathbf{y}\mid \theta, \cal{H}_1) \pi(\theta \mid \cal{H}_1)} {\pi_\theta(\theta \mid \cal{H}_1, \mathbf{y})}} = \frac{p(\mathbf{y}\mid \theta = 0)}{p(\mathbf{y}\mid \theta, \cal{H}_1)} \frac{\delta_0(\theta)} {\delta_0(\theta)} \frac{\pi_\theta(\theta \mid \cal{H}_1, \mathbf{y})}{\pi(\theta \mid \cal{H}_1)} \]
Plots were based on a \(\theta \mid \cal{H}_1 \sim \textsf{N}(0, 1)\)
centered at value for \(\theta\) under \(\cal{H}_0\) (goes back to Jeffreys)
“unit information prior” equivalent to a prior sample size is 1
is this a “reasonable prior”?
What happens if \(n \to \infty\)?
What happens of \(\tau_0 \to 0\) ? (less informative)

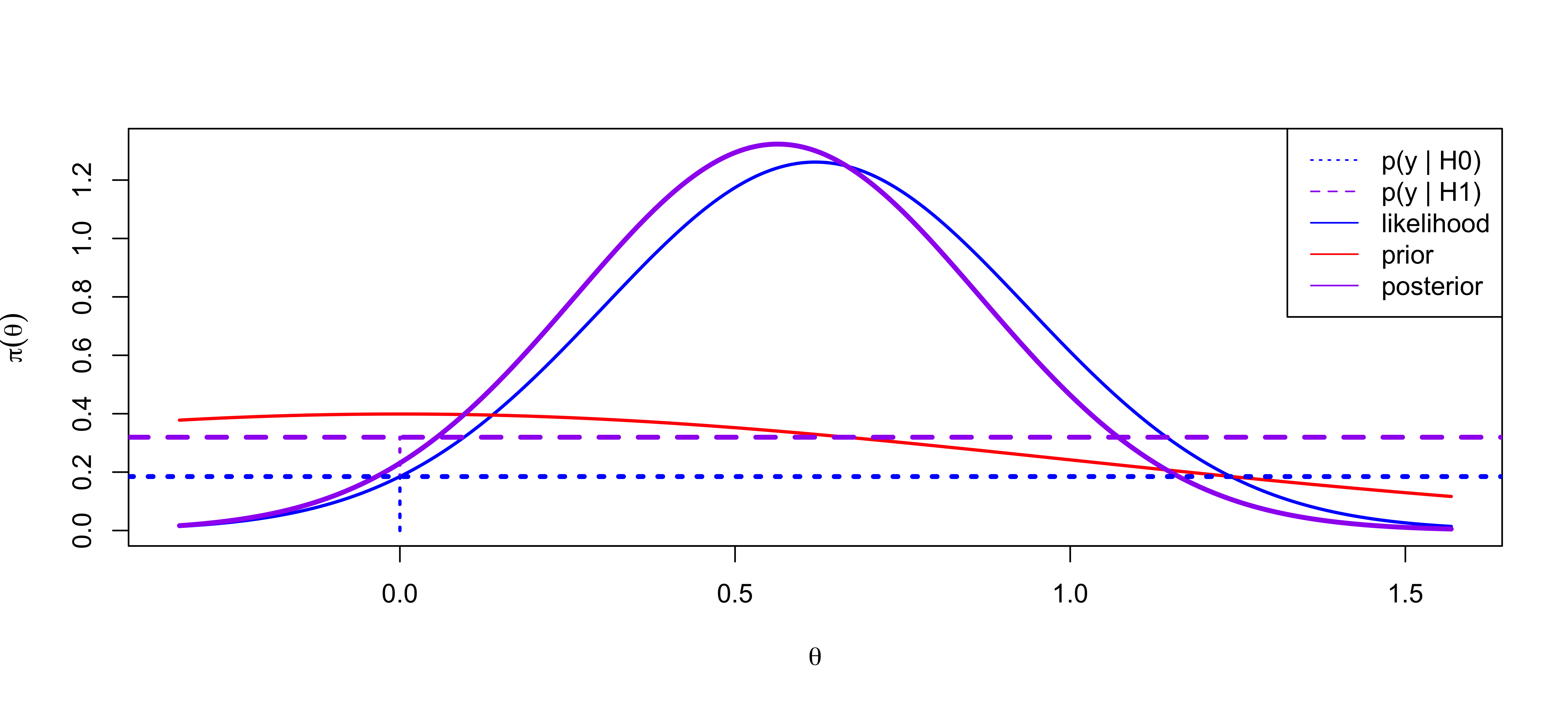
\(\tau_0 = 1/10\)
Bayes Factor for \(\cal{H}_0\) to \(\cal{H}_1\) is \(1.5\)
Posterior Probability of \(\cal{H}_0\) = 0.6001

\(\tau_0 = 1/1000\)
Bayes Factor for \(\cal{H}_0\) to \(\cal{H}_1\) is \(14.65\)
Posterior Probability of \(\cal{H}_0\) = 0.9361
As \(\tau_0 \to 0\) the \(\cal{BF}_{01} \to \infty\) and \(\Pr(\cal{H}_0 \mid \mathbf{y}\to 1\)!
As we use a less & less informative prior for \(\theta\) under \(\cal{H}_1\) we obtain more & more evidence for \(\cal{H}_0\) over \(\cal{H}_1\)!
Known as Bartlett’s Paradox - the paradox is that a seemingly non-informative prior for \(\theta\) is very informative about \(\cal{H}\)!
General problem with nested sequence of models. If we choose vague priors on the additional parameter in the larger model we will be favoring the smaller models under consideration!
Similar phenomenon with increasing sample size (Lindley’s Paradox)
Bottom Line Don’t use vague priors!
What should we use then?
Place a prior on \(\tau_0\) \[\tau_0 \sim \textsf{Gamma}(1/2, 1/2)\]
If \(\theta \mid \tau_0, \cal{H}_1 \sim \textsf{N}(0, 1/\tau_0)\), then \(\theta_0 \mid \cal{H}_1\) has a \(\textsf{Cauchy}(0,1)\) distribution! Recommended by Jeffreys (1961)
no closed form expressions for marginal likelihood!
can use Numerical Integration (a one dimensional integral) to estimate the marginal likelihood under \(\cal{H}_1\)
Can’t use improper priors under \(\cal{H}_1\)
use part of the data \(y(l)\) to update an improper prior on \(\theta\) to get a proper posterior \(\pi(\theta \mid \cal{H}_i, y(l))\)
use \(\pi(\theta \mid y(l), \cal{H}_i)\) to obtain the posterior for \(\theta\) based on the rest of the training data
Calculate a Bayes Factor (avoids arbitrary normalizing constants!)
Choice of training sample \(y(l)\)?
Berger & Pericchi (1996) propose “averaging” over training samples intrinsic Bayes Factors
intrinsic prior on \(\theta\) given \(\cal{H}_1\) in model \(\mathbf{Y}\mid \theta \sim \textsf{N}(\theta, \sigma^2)\) \[ \pi(\theta \mid \sigma^2) = \frac{1 - \exp[-\theta^2/\sigma^2]}{2 \sqrt{\pi} \theta^2\sigma} \] leads to the Intrisic Bayes Factor